河北省众联能源环保科技有限公司欢迎您!
设为首页
|
加入收藏
搜索
网站首页
关于众联
企业文化
业务范围
政策法规
新闻资讯
招贤纳士
联系我们
首页 > 新闻资讯 > 信息公示
新闻资讯
公司动态
行业新闻
信息公示
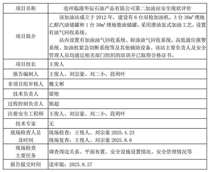
沧州临港华辰石油产品有限公司第二加油站安全现状评价
发表日期:2025-10-10 09:11:53
发布人:河北众联
上一页: 邯郸钢铁集团有限责任公司2021年度土壤及地下水自行监测结果公示
下一页:中船(邯郸)派瑞特种气体股份有限公司年产3383吨高纯硫化氢等电子气体建设项目(第一步)安全条件评价
中华人民共和国生态环境部
中国环境影响评价网
河北省生态环境厅
中华人民共和国应急管理部
河北省应急管理厅
首页
|
关于众联
|
企业文化
|
业务范围
|
政策法规
|
新闻资讯
|
招纳贤士
|
联系我们
地址:河北省石家庄市桥西区裕华西路 66 号——海悦天地F座16层
电话:0311-85083775
传真:0311-85616978
Copyright @ 河北省众联能源环保科技有限公司
冀ICP备19029181号-1
网站制作:
有度网络