首页 > 新闻资讯 > 信息公示
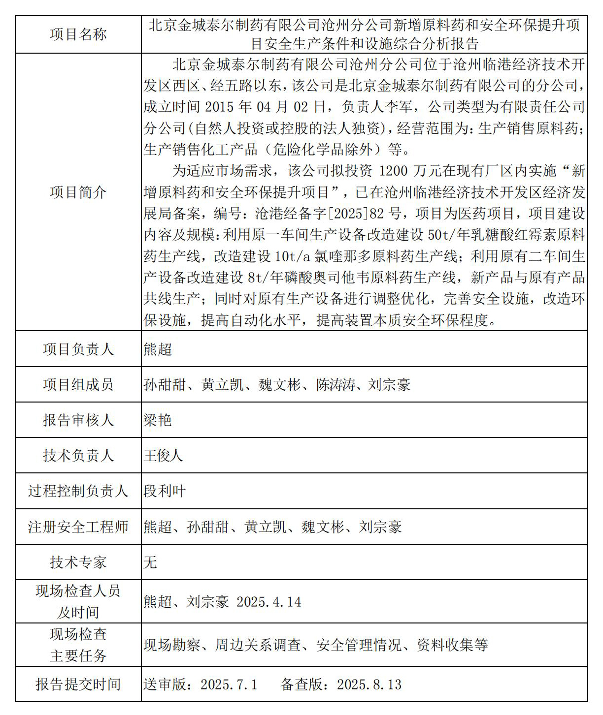
北京金城泰尔制药有限公司沧州分公司新增原料药和安全环保提升项目安全生产条件和设施综合分析报告
发表日期:2025-08-29 08:42:27
发布人:河北众联
